首页 > 吉农新闻 > 正文

吉林农业大学获批农业农村部现代农业科技试验示范基地

2025-12-05 作者:科技推广与社会服务中心   责任编辑:党委宣传部 审核人:姚金戈,苏高格,丁雷 点击:[99]


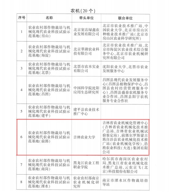
近日,农业农村部公布第一批农业农村部现代农业科技试验示范基地名单。我校农业农村部作物栽培与机械化现代农业科技试验示范基地(前郭)获批建设。

基地围绕前郭县作物栽培与机械化现代农业科技发展需求,以多元化农技推广服务体系建设和长效化农业技术与作物产能“双提升”的总体思路,依托基地牵头单位现有智库资源、合作单位农机推广职能和农业企业农业服务体系,探索玉米、大豆电驱高质量播种、高效飞防植保和“种养”循环提效等先进智能技术与装备集成,使政策红利、技术创新与农民受益“同频共振”,为黑土地保护与粮食产能提升和东北粮食主产区农业现代化发展提供实践样板。

据悉,此次农业农村部公布了149个农业农村部现代农业科技试验示范基地设立名单,旨在推动先进农业技术的集成创新、熟化验证和示范推广,促使农业科研成果和实用技术尽快应用于农业生产。

初审:姚金戈

复审:苏高格

终审:丁  雷

 

上一条:吉林省学位与研究生教育学会2025年年会在吉林农业大学召开              下一条:吉林农业大学团委获评“吉林省五四红旗团委”荣誉称号    【关闭】