学生
·
教职工
·
校友
·
考生及访客
内网
|
ENGLISH
|
信箱
学校概况
学校简介
历史沿革
领导题词
现任领导
历任领导
大学章程
学校标识
学校定位
校情统计
机构设置
党政管理
群团组织
教学机构
科研机构
教科辅助
教育教学
本科生教育
研究生教育
留学生教育
继续教育
科学研究
科研机构
科研项目
科研成果
师资队伍
师资概况
教师风采
招生就业
本科生招生
大学生就业
研究生招生
留学生招生
继续教育招生
交流合作
人才招聘
人才政策
招聘信息
走进校园
校园景观
职工活动
学生活动
百度街景
校园地图
首页
>
校历
> 正文
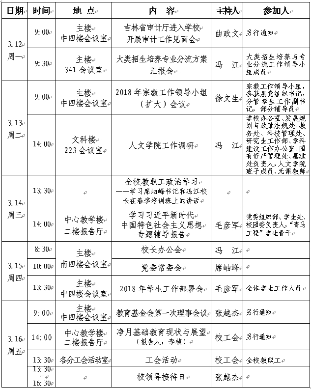
2017~2018学年第二学期第二周工作要点
2018-03-09 作者:学校办公室 责任编辑: 审核人: 点击:[99]
2017—2018学年第二学期第二周工作要点.doc
上一条:
2017—2018学年第二学期第三周工作要点
下一条:
2017—2018学年第二学期第一周工作要点
【关闭】